কনটেন্টটি শেষ হাল-নাগাদ করা হয়েছে: শনিবার, ১২ ফেব্রুয়ারী, ২০২২ এ ০৭:৩৬ PM

উন্মুক্ত লাইসেন্সিং

কন্টেন্ট: পাতা

 

উন্মুক্ত লাইসেন্সিং পদ্ধতিতে লাইসেন্স প্রদান

 
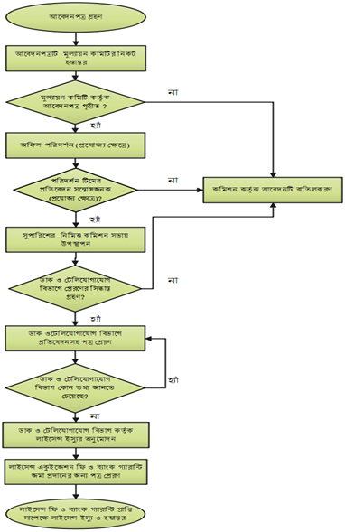
কমিশন হতে উন্মুক্ত লাইসেন্সিং পদ্ধতিতে আইএসপি, কল সেন্টার, ভেহিক্যাল ট্রাকিং, এনটিটিএন, টিভ্যাস ও ভিস্যাট ইত্যাদি লাইসেন্স প্রদান করা হয়। এ সকল লাইসেন্সের আবেদনপত্র পাওয়ার পর কমিশনের নির্ধারিত কমিটি সরেজমিনে আবেদনকারীর স্থাপনা পরিদর্শন করে আইনের বাধ্যবাধকতা সংশ্লষ্টি বিষয়সমূহ দেখে কমিশনে একটি প্রতিবেদন জমা প্রদান করে। সংশ্লিষ্ট  মূল্যায়ন কমিটি লাইসেন্সের জন্য আবেদনপত্র সমূহ মূল্যায়ন করে মূল্যায়ন প্রতিবেদন কমিশন বরাবর জমা প্রদান করে। উক্ত প্রতিবেদনসমূহ বিশ্লেষণ করে কমিশন হতে লাইসেন্স প্রদানের বিষয়ে সুপারিশসহ একটি প্রতিবেদন সরকারের পূর্বানুমোদনের জন্য প্রেরণ করা হয়। সরকারের পূর্বানুমোদন পাওয়ার পর কমিশন হতে সংশ্লষ্টি লাইসেন্স ইস্যু করা হয়।
 
বিদ্যমান পদ্ধতির প্রসেস ম্যাপ (উন্মুক্ত লাইসেন্সিং পদ্ধতির জন্য) 
 
চিত্র: উন্মুক্ত লাইসেন্সিং পদ্ধতি

এক্সেসিবিলিটি

স্ক্রিন রিডার ডাউনলোড করুন